近年來,農業大棚種植為提高人們的生活水平帶來極大的便利,得到了迅速的推廣和應用。種植環境中的土壤溫度、水分等環境因素對作物的生產有很大的影響。運用大數據的理念、技術和方法手段,利用GPS定位、農田遙感監測、智能農機具等來集監測的多類型異質、海量數據綜合處理與分析,能夠實現設施農業生產督個環節的精準管理。可根據監測需求安裝對應傳感器,監測土壤溫度、土壤電導率、土壤PH值、地下水水位、地下水水質以及空氣溫度、空氣濕度、光照強度、風速風向、雨星等信息,收集全面、精準的數據。當數據采集完成后,傳輸設備會把數據發送到LED農業大棚數據采集通訊屏電子看板進行顯示,并發送至服務器儲存和分析,及時、準確地提供各監測點的土壤墑情狀況,為減災抗等生產管理提供了重要的基礎信息。
眾所周知,種植環境中的溫濕度、二氧化碳濃度等會對作物的生長有很大的影響,通過溫室大棚人為的為作物創造適合作物生長的環境可以大大的提高作物產量。但一般的人工管理很難達到科學種植的要求,而如果不能實現大棚環境的監控,其管理成本和設施成本都非常高,人工管理也無法實現便捷化和精準化。
實現傳統統計數據及農業資源管理信息的整合,對農場不同地塊的農作物進行有針對性的種植管理。
對種植影響因素差異性較大的不同區域定量獲取影響作物生長的環境因素(如土壤肥力、含水量、情、病蟲害等)信息,分析影響區塊產量差異的原因,采取技術上可行、經濟上有效的耕作措施,區別對待,按需實施的“精住農業”。
農業大數據時代,不僅可以通過建立綜合的數據平臺,調控農業生產,還可以記錄分析農業種植養殖過程、農產品流通過程中的動態變化通過分析數據,同時結合經驗,制定一系列調控和管措施,使農業高效有序發展。
訊鵬農業大棚數據采集通訊屏LED電子看板可自定義采集點、采集參數(如:空氣溫濕度、土壤溫濕度、光照強度、CO2濃度、PH值等)、采集頻率等。實現農業基地的信息檢測和標準化生產監控。為農業專家咨詢系統和農業大數據分析提供持續可靠的基地農業環境參數。幫助使用者了解土地灌溉情況、農作物長勢、病蟲害情況、農業環境情況等,最終實現農產品生產全程監控和災害預警。






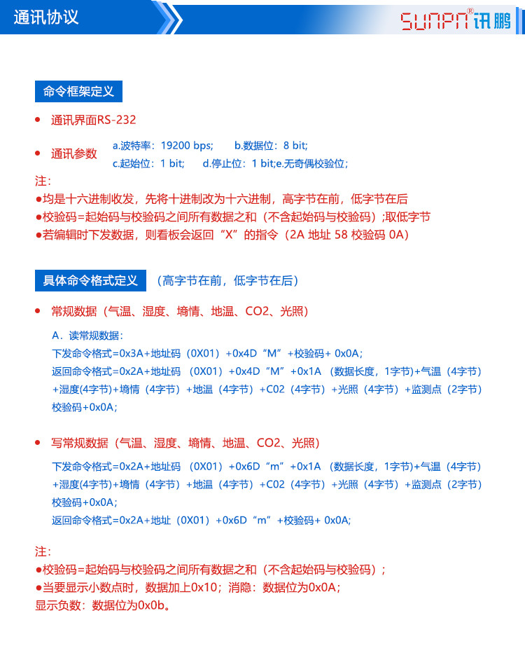
LED農業數據顯示看板功能說明:
1、看板通過TTL通訊下發數據,看板為從機模式
2、通訊協議賣家定義
3、下發信息可以顯示小數點、負數、空白。除時間外所有文字信息均為通訊下發。
例如:-1.23
4、時間自動運行,遙控器修正
5、TTI通訊出4根線、RXD,TXD,GND,VDD(5V電壓)
LED農業數據顯示看板通訊協議

LED農業數據顯示看板應用場景


LED農業數據顯示看板案例參考


【9148】