工廠車間生產管理LED電子看板系統是精益生產(JIT)最有效的管理工具,秉承JIT中看板(KanBan)的設計思想,突破傳統看板白紙黑字固定不變的方式,采用電子化的方法,集單片機技術、光電子顯示技術、現場總線技術于一體,版面靈活多變,內容隨時可以更改,充分適用于各行各業生產管理之用。
工廠車間生產管理LED電子看板系統是管理可視化的一種表現形式,即對數據、情報等的狀況一目了然地表現,主要是對于管理項目、特別是情報進行的透明化管理活動。它通過各種形式如標語/現況板/圖表/電子屏等把文件上、腦子里或現場等隱藏的情報揭示出來,以便任何人都可以及時掌握管理現狀和必要的情報,從而能夠快速制定并實施應對措施。因此,管理看板是發現問題、解決問題的非常有效且直觀的手段,是優秀的現場管理必不可少的工具之一。
工廠車間生產管理LED電子看板系統是一種高效而又輕松的管理方法,有效地應用對于企業管理者來說是一種管理上的大革新。
工廠車間生產管理LED電子看板系統優點:
1)生產活動的信息反饋及時、高效,具有“自律”能力;
2)看板隨物流而動,使信息流融于物流之中,易于管理;
3)庫存量低,質量在生產過程中得到控制;
4)使生產中許多問題暴露出來,促使企業不斷改善。
看板生產雖然有許多好處,但必須滿足以下一些前提條件:
1)原材料和零配件的供應必須準時、保質、保量;
2)設備運行狀況良好,并保證加工質量的穩定;
3)生產屬于流水型、并能均衡地生產。









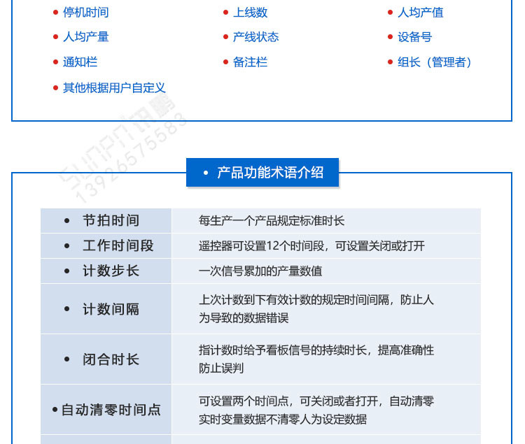
生產管理LED電子看板功能說明:
1、生產管理LED電子看板“設備名”固定顯示;
2、生產管理LED電子看板“計劃產量”由PLC液晶顯示屏手動輸入下發數據,最多顯示五位數
3、生產管理LED電子看板“實際產量”數據由總PLC控制通訊下發實時顯示,最多顯示五位數
4、生產管理LED電子看板“操作SPM”數據 由總PLC控制通訊下發顯示,最多顯示5位數
5、生產管理LED電子看板“設備狀態”采用數字顏色進行表示:綠色為正常、黃色為待機、紅色為異常;狀態信號由總PLC通訊控制
6、生產管理LED電子看板“總計劃產量”由紅外遙控器人工手動輸入,最多顯示6位數
7、生產管理LED電子看板“總實際產量”由各機臺生產實時數據匯總顯示,最多可顯示6位數
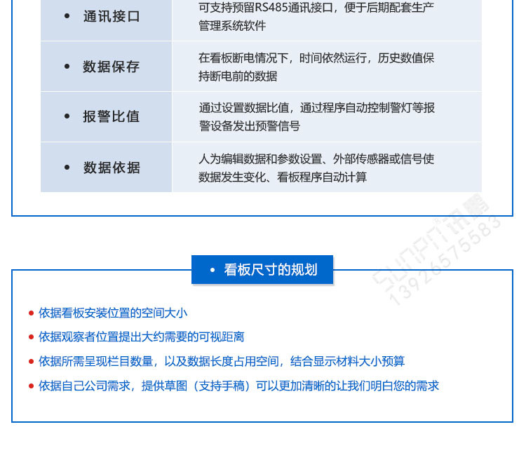
8、生產管理LED電子看板所有數據由總PLC通過485通訊方式通訊顯示。


生產管理LED電子看板定制指導



生產管理LED電子看板案例參考




生產管理LED電子看板應用場景



【LCL00036】